
在门诊中,有些患者常这样描述自己的身体状况:“感觉很虚弱、疲劳不堪、没劲儿,但一用补药就容易上火。”进一步询问后,他们会说自己“进补”后出现了各种症状,如口腔溃疡、便秘、失眠烦躁、脸上冒痘等。此时,患者多以“虚不受补”来自我安慰,用“虚”来定义自己的身体状态,用“不受补”来解释身体对补药的反应复杂,似乎在提醒医生,治疗时要“多用点心”。这种情形在门诊上屡见不鲜,长期困扰着许多患者朋友。那么,“虚不受补”的原因及其背后的用药逻辑到底是什么呢?
“虚不受补”是一个中医术语,最早出现在明清时期的医学著作中,意思是患者身体虚弱,但却无法使用补药。与“虚不受补”相对应,更早出现的术语是“虚则补之”,该术语见于中医理论的奠基之作——《黄帝内经》。近两千年来,补药已成为治疗身体虚弱的重要手段,为什么到了明清时期反而出现了“虚不受补”的说法呢?
实际上,在大多数情况下,“虚不受补”并非真正的问题。身体虚弱是需要补药的,如果虚弱了还不用补药,身体只会变得更加虚弱。不过,也有例外,出现身体虚弱却不适应补药的情况,通常有以下三种原因。
一是身体虚弱到极致,几乎耗尽了所有精力和体力,此时使用任何药物都可能无济于事。此类情况极为罕见,患者和家属通常心知肚明,一般不会再寄希望于补药。在这种情况下,“虚不受补”才算是“真命题”。例如,古代医疗条件较差,很多产妇因大出血而损伤了元气,脾胃无法吸收营养,导致“虚不受补”,这在当时属于不治之症。
二是本身身体并不虚弱,但由于过度关注健康,或者受到药品、保健品广告等营销宣传的影响,主动选择进补。“秋冬进补,来年打虎”这类广告宣传语言,让很多人误认为补药一定对身体有益处。然而,一些人在身体并不虚弱的情况下,服用了膏方(一种中医传统剂型)后出现了脸上冒痘、便秘等不适症状。其本质是,身体并不虚弱,而是体内存在淤堵,导致了“虚弱”的假象。
三是身体确实虚弱,但医生未能精准用药,或药物剂量不当。这种情况通常与医生的用药水平有关。
在临床上,第二种和第三种情况比例较高。尤其在中医药日益商业化的今天,第二种情况尤为普遍,因此,这种情况下的“虚不受补”往往是一个“伪命题”。明代医学家张景岳曾言:虚不受补乃俗说,非正论。在绝大多数情况下,患者出现“虚不受补”的问题,根本原因多为患者的自我判断或医生的治疗手段出现了问题,这些错误的判断和治疗往往会对患者的身体健康产生重大影响。
例如,很多患者会自行服用补肾的“神药”——六味地黄丸。笔者就接触过这样一位患者,他曾是体育特长生,高中时跟班级里的其他体育特长生一起训练,体育老师为学生们购买了一箱六味地黄丸,若训练受伤或腰痛时,学生们就会服用此药。后来,这位患者因训练引起了腰痛,老师推荐他服用六味地黄丸,然而他服用近一周后,症状不仅没有得到缓解,反而病情加重了。最后,因为用药不当,这位患者出现了一系列健康问题,最终他也未能在体育特长生的道路上走下去。
近期,笔者又遇到了一位中年男性患者,他体型偏胖,每次稍微活动就会出汗。他认为自己肾虚,便自行购买了六味地黄丸服用,但症状不仅没有改善,反而有加重的趋势。经过诊断后发现,其问题并非肾虚,而是体内湿气过重,于是笔者建议他停用六味地黄丸,换用其他药物治疗,效果显著。
除了六味地黄丸,还有许多人经常会喝点人参酒、吃点阿胶糕、补充钙片、随餐服用维生素等,虽然他们并不虚弱,却总觉得身体虚。可见,所谓“虚不受补”往往不是因为身体真的虚弱,而是补药不当或误用。
“虚”这个概念,常常被人们理解为“少”“不足”或“缺乏”。在中医理论中,体虚是一种常见的诊断,需通过望、闻、问、切四诊合参,并结合患者的体质、年龄、症状等多方面因素进行综合判断。
从物质基础判断
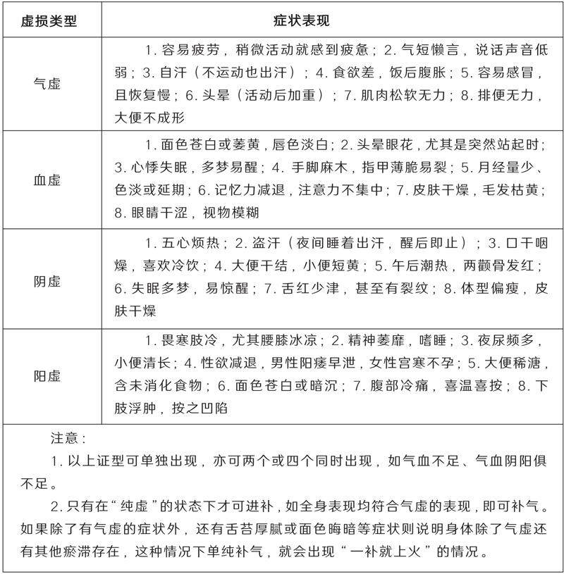
根据中医理论,人体是由精、气、血、津液等物质构成的,而这些物质的正常运行与平衡,是维持身体健康的基础。当这些物质出现失衡时,便会表现出不同的虚弱症状。气虚通常表现为身体功能的低下,乏力、气短、容易出汗等都是气虚的典型表现。血虚意味着体内的营养成分不足,常常会出现面色苍白、头晕、月经量少或月经不规律等症状。阴虚表现为体内津液不足,常伴有口干、盗汗、五心烦热(手心、脚心、胸口发热)等症状,尤其在夜间或体力消耗后更为明显。阳虚是因为身体的阳气不足,表现为怕冷、四肢冰冷、夜尿增多、大便稀溏等。

为了更好地理解这些虚证,我们可以将人体的气血津液比作流动的温泉水。气虚好比温泉水的流动动力不足、水流缓慢,无法带动身体的各项机能,导致乏力、气短等症状;血虚像是泉水中的矿物质和养分缺乏、水质变差,无法滋养人体,导致面色苍白、头晕等症状;阴虚像是温泉的水源减少、水位下降,但水温保持不变,水分蒸发量增加,因此会出现口干、盗汗等症状;阳虚则像是温泉水的温度不够,水流冰冷,无法温暖人体,因此出现怕冷、四肢冰凉等问题。
通过这样的比喻,我们可以更直观地理解不同类型的体虚及其对人体健康的影响。判断自己是否身体虚弱,可根据具体症状并结合体质和年龄等因素进行自我评估。如果这些症状持续存在或加重,可能需要通过中医调理来恢复身体的平衡。
从特定人群判断
根据中医理论,身体是否虚弱与我们的工作类型、身体状态、年龄等密切相关,以下几类人群比较容易出现虚证。

首先,是长期劳累者,如程序员、设计师、建筑工人、农民等。这些人群常年从事高强度的脑力或体力劳动,容易出现气虚、阳虚等症状。长期熬夜加班常导致乏力嗜睡、反复感冒、食欲不振(脾肺气虚),而从事重体力劳动的人容易出现多汗怕风、关节冷痛、大便稀溏等表现(阳气随汗外泄,卫阳不固)。
其次,是产后女性,尤其是顺产失血过多或高龄剖宫产的女性。顺产失血过多的产妇,往往以血虚为主,常见的症状有面色萎黄、头晕心悸、乳汁清稀等;而高龄剖宫产的产妇,由于损伤更为严重,可能表现为血虚兼阴虚,症状包括伤口愈合缓慢、盗汗、口干、烦躁失眠等。
再次,是老年人。随着年龄的增长,老年人的身体免疫力逐渐下降,且各脏腑的功能逐步衰退,他们常因身体基础不同而出现各种虚证。
此外,久病或术后患者,由于长期受疾病或手术影响,正气损耗较多,容易出现体虚的情况,表现为不同类型的虚证。
除了上述常见人群外,饮食不节制和长期熬夜的人群也容易出现体虚的症状,但这些人群往往还伴随一些实证问题,如痰湿、肝郁等,这在中医学中被归类为“虚实夹杂”。这类人群在使用补药时,往往会出现“一补就上火”的现象。
从特定年龄判断
特定的年龄阶段容易出现特定的体虚情况。例如,0~12岁的儿童主要表现为脾虚和肺虚,具体症状包括胃肠道功能不足(脾虚)和反复感冒(肺虚);对40岁以上的人群而言,常见的虚证是肾虚,主要表现为腰膝酸软、精力下降等。
如何自我诊断
通过舌头判断身体是否虚弱,是一种非常直观的方法。在中医的望、闻、问、切四诊法中,首先是“望诊”,而观察舌头的变化是最为直接的方式。舌头的颜色、厚度和舌苔的覆盖情况,可以反映身体的虚实状态。
对于气虚的人来说,舌苔往往呈现淡白且润泽的特点,舌质淡胖嫩,边缘有齿痕,苔薄白而润,像泡水后的棉絮。血虚者的舌头则表现为淡白无光泽,苔薄而缺乏津液,严重时舌面可能出现裂纹,像干涸的土地。阴虚则会让舌色变红且瘦薄,苔少或没有,舌面干燥且有芒刺,类似烤焦的橘皮。阳虚者的舌头则常呈淡紫色且胖大,苔白滑或水润,舌边齿痕明显,仿佛覆盖了一层冰雪。在这些虚证的舌苔变化中,舌体的胖瘦、润燥程度及颜色变化最具辨识意义。我们可以记住一个简单的口诀:“气虚形胖,血虚色淡,阴虚必燥,阳虚必润。”
如果舌苔的变化符合上述描述,且没有其他显著的舌头变化,一般可以根据这些症状选择补品。然而,如果在这些虚证的舌苔变化基础上,舌头出现了额外的变化,如尽管舌头有齿痕,但中间的舌苔是黄色或腻苔,那么这表明除了阳虚之外,还伴有湿热。这时,如果仅补阳而不排湿热,就可能出现“一补就上火”的现象,甚至会感到身体虚弱又容易发热。
人体是一个鲜活流动的整体,脏腑的功能始终处于不断运动之中。比如,心脏瓣膜的跳动、肺的呼吸、肾脏的代谢等,都在不停地进行。人体补充气血和能量的过程,类似于给河道注入水,但在这个过程中,有一个必须遵循的原则——补不如疏。如果只注重补充而忽视疏解,营养物质将滞留在身体内,造成代谢负担,最终会加重身体的虚证。
补不如疏,清理淤堵
因此,补充的第一步应是清理淤堵。如今,我们日常的食物种类非常丰富,像烤肉、冷饮等食物容易在体内积累痰湿;工作压力、情绪波动等因素也会导致肝气郁结或肝火旺盛,进而影响内分泌系统;二手烟、飞尘等则会影响肺的宣发和肃降功能,导致呼吸和代谢失常。这些因素时刻影响着我们的身体,虽然药物可以作为辅助,但这些日常习惯对身体的负面影响却是持久的。因此,在进补的同时,我们也应加强身体的代谢能力,及时清理体内的废物。
在用药时,医生需要根据患者的淤堵情况,选择合适的药物进行疏通;而患者自己调理(如搭配补气血的代茶饮)时,也要注意食材、药材的搭配。例如,枸杞和黄芪的补药搭配,可能不如加入陈皮的效果好。因为陈皮有行气和理气的作用,能够改善气血流通,达到更好的补益效果。与之类似,补阴、补阳的药物搭配也应遵循补不如疏的原则。
不可急躁,久久为功

许多人在开始服用补药后一周左右若未见明显效果,便会开始产生怀疑。其实药物起效慢是正常现象。滋补类的药物通常需要时间发挥作用,只要服药后没有出现不适的反应,就可以继续服用。补药在体内的作用首先是滋养脾胃,增强脾胃的吸收能力;接着调节脏腑功能,最后通过脏腑将物质输送到肌肉、关节、经脉和骨骼。这一过程并非短期内能够完成。
补充气血和能量的过程不应追求速效,尤其是一些养生茶类饮品,短时间内很难有明显效果。当医生开具滋补中药时,也不能因为患者反馈见效缓慢而频繁调整药方。与之相反,若补药使用不当,容易引发上火、便秘等不适反应,通常在3~5天内便会出现症状。为身体补气血就像给树施肥,如果肥料使用不当或过量,反而可能把树苗烧坏。
咨询医生,科学进补
进补是一项系统工程,必须综合考虑人体的各项功能,不能盲目使用补药,也需要天时、地利、人和。所谓天时,就是根据季节和时间的变化来调整补药的方式。例如,“春夏养阳,秋冬养阴”;又如,在感冒或咳嗽未愈时,不能随意使用补药。中医称之为“闭门流寇”,即病毒尚未完全排出体外,使用补药可能会加重感冒症状。
尤其是一些中药材在商品化过程中,质量难以控制,因此患者必须在医生的指导下,依据个人情况合理搭配、科学补充。错误的用药不仅无法改善症状,有时甚至会给身体带来长久的、不可逆的损害。
资助课题:ZZ18-XRZ-074:子午流注发展史及配穴体系研究
作者单位:中国中医科学院中国医史文献研究所
[责任编辑]张小萌