
2011 年,江西南昌海昏侯刘贺墓的考古发掘工作震动学界。特别是其中一套造型奇特的青铜蒸馏器,其做工技巧与蒸馏原理将中国蒸馏术的起源提前了1000 多年。除此之外, 在墓葬出土的漆盒内发现了疑似冬虫夏草的植物遗存—“ 海昏草”。经过多年研究,中国中医科学院本草考古团队证实其为现存已知最早的地黄炮制品—米蒸地黄(属传统中药地黄炮制的工艺品之一, 具有补血、健脾等功效)。二者同时出现说明了什么问题呢?本文将为您解开谜题。
墓主刘贺是汉武帝刘彻的孙子、昌邑哀王刘髆之子,他的人生经历了皇帝、庶民、侯爵三重身份:1 8 岁时, 因汉昭帝无子被拥立为帝;然而在位仅2 7 天,便因荒淫失德遭权臣霍光废黜, 被贬为庶民;2 9 岁时, 又被汉宣帝封为海昏侯,迁至豫章郡(今江西南昌)定居,最终在3 3 岁时郁郁而终。
也就是说,刘贺是以海昏侯的身份去世的,在古代属于王侯的等级,所以他的身份和地位还是非常高的。墓地所在地位于江西省南昌市西北方向新建区大塘坪乡观西村,地理位置偏僻,前期没有被商业开发过,所以一直没有被发现,完整保留了西汉列侯丧葬规制与生活图景,为研究汉代政治、经济、科技与文化提供了“活化石”级的实证。

海昏侯墓中出土的文物具有数量多、种类全的特点,被称为“汉代历史百科全书”。在万余件陪葬品中,478 件黄金器物(如马蹄金)印证了汉代“金玉陪葬”制度;失传1800 年的《齐论语》竹简,填补了儒家经典传承空白;整6xwMUI49ND6ygyj49pjJD1V1b2OTJujMrmli6NwgJQU=套编钟、青铜雁鱼灯、孔子屏风等文物不仅展现了汉代工艺巅峰,更揭示了刘贺从政治失意者转向崇儒文人的精神世界。
除以上文物外,海昏侯墓中总共出土了5000 余件青铜器, 其中备受关注的当属青铜蒸馏器,它由上下两部分组成:上部为带导流槽的穹顶冷凝器,下部为直径42 厘米的釜体,两者通过子母口精密扣合。最引人注目的是釜体与冷凝器之间的箅隔, 其孔径仅为0.5 毫米, 这种设计能有效阻隔原料残渣,确保蒸汽纯净度。在发现海昏侯墓之前,人们普遍认为中国传统的蒸馏酒工艺源于元代,如明代李时珍在《本草纲目·烧酒》中提出“烧酒非古法也。自元时始创其法,用浓酒和糟入甑,蒸令气上,用器承取滴露”。这段文字提出烧酒自元代创立,并介绍了具体的蒸馏方法。
海昏侯墓中出土的金银制品可能与普通人的关系不大,但青铜蒸馏器比较贴近人们生活,是将平民与王侯连接在一起的重要媒介,因为它涉及日常饮食和养生保健,这是平民与王侯都需要了解的生活常识。

2024 年,相关专家以海昏侯墓出土的蒸馏器为原型1∶1 复刻了一套黄铜材质的蒸馏器。作为实验器具, 其大小、规格、形状与海昏侯墓出土的蒸馏器高度相似。专家使用复制品实现了以普通粮食和原有残留物芋头作为原料的蒸馏复刻,也进一步明确了蒸馏器各部分的结构和功能,6xwMUI49ND6ygyj49pjJD1V1b2OTJujMrmli6NwgJQU=通过实验的形式将我国的蒸馏工艺真真实实地提前了1000 多年,改写了我国的蒸馏技术史。
蒸馏是一种热力学的分离工艺,它利用混合液体或液—固体系中各组分沸点不同,使低沸点组分蒸发,再冷凝以分离整个组分的单元操作过程,是蒸发和冷凝两种单元操作的联合。蒸馏可以用于从发酵的粮食或水果中提取酒精,或从植物及动物中提取有效成分,还可以用于医药与炼丹、香料制作、军事与工业应用等方面。

食物蒸馏是通过加热与冷凝提取物质精华的工艺,古人借此浓缩食材或药材中的挥发性有效成分(如芳香物质、酒精、药用精华),去除杂质并延长保存期限,其保健意义主要体现在:强化药食同源价值,如蒸馏金银花露清热解毒,将草本精华转化为易吸收的液态补剂;提升饮食卫生,通过蒸馏酒的高酒精浓度抑制细菌滋生,用于防腐或消毒,蒸馏水亦可减少饮用污染风险;契合传统养生理念,如道家将蒸馏液视为“天地精华”以滋补元气,花露、香精则通过香气调节人们的情绪,具有安神、开胃等功效。由此可见,蒸馏工艺是中国古代融合实用性与健康智慧的重要技术。
海昏侯墓中同时出现青铜蒸馏器与米蒸地黄,说明刘贺很重视米蒸地黄的养生保健作用,否则不会把它带入墓中;更说明在汉代,同时存在蒸馏与蒸制两种加工工艺。那么,二者有何异同点呢?
这是两种不同的食品加工工艺,蒸馏的前提是蒸,二者均利用热能促使物质变化,但核心目的与原理不同:蒸馏通过加热液体混合物,使低沸点成分汽化后冷凝回收(如提取酒精),旨在分离提纯;蒸则是借助水蒸气直接加热食物或物品(如蒸馒头、蒸煮器械),以熟化或消毒为主。两者虽然都涉及汽化过程,但蒸馏需完整的气—液循环(蒸发+ 冷凝),而蒸仅依赖单向热传递(如蒸汽穿透食材)。简言之,蒸馏是分离提纯术,蒸是加热熟化法。
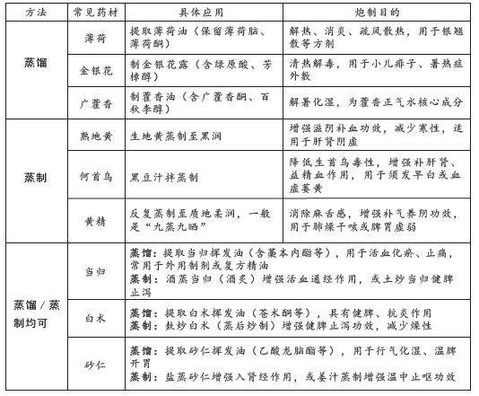
这两种方法经常用在中药炮制上,很多中药材的熟化过程都采用蒸馏或蒸制的方法,甚至有些药材既可以通过蒸馏提取有效成分,也可以通过蒸制增效减毒。下表所示是笔者整理的几种常用保健药材蒸馏与蒸制的具体应用。

中药炮制由来已久,在北京同仁堂店铺的门口写着两句话—“炮制虽繁必不敢省人工,品味虽贵必不敢减物力”。这两句话的通俗解释就是中药炮制在治病及养生保健中的作用很大,一定要谨慎对待。通过海昏侯墓中工艺成熟的青铜蒸馏器和米蒸地黄,我们可以看出中药炮制是一种延续千年的制药技艺。

为什么要进行中药炮制呢?与前文我们提到的食物加工道理一样,是源于人们对健康、无害的基本要求,更是为了使中药的疗效发挥到最大。古人发现直接采摘的药材或毒性强烈、或药效偏颇,如生附子含有剧毒乌头碱,经过炮制变成制附子或炮附子,其毒性成分能显著下降,而强心的功效却得以保留; 再如新鲜采摘的地黄药性偏凉,功效偏于清热,身体有寒性的人不适宜服用,而经过炮制的米蒸地黄或干地黄的药性可变成温性,功效也会变成温补,长期服用可以起到延年益寿的作用。其他的例子还有很多,从中医理论的角度看,通过中药炮制可以改变药性归经、增强疗效、便于储存等,而随着古人不断总结用药经验,逐渐发展出“修制、水制、火制、水火共制”四大炮制体系,具体的炮制方法则根据药物的有效成分不同而治法不同。


关于蒸馏和蒸制这两种中药炮制方法,以往多是根据历代流传下来的医书做的梳理,而青铜蒸馏器与米蒸地黄的出现,印证了古代流传下来的古籍文献中的记载,证明了我们的祖先在养生保健方面具有实实在在的聪明智慧,而不再是小说、故事中的捕风捉影。
蒸馏技术在中医中的运用始于对炼丹术的探索,这一点可以从道医药方中找到实际证据。青铜蒸馏器的出现,证明在汉代就已经有成熟的技术实现对“粮食精”的提纯了。魏晋时期葛洪编著的《抱朴子》中记载的“丹砂烧之成水银,积变又成丹砂”也是早期蒸馏技术的雏形,主要用于提取矿物精华。考古证据表明,唐宋时期的医家已经开始将铜质蒸馏器改良为“银甑”,开创了中药露剂的制备体系,自元代到明清时期的很多医书中都有用“薄荷露”“金银花露”等治疗温热类疾病的记载。在蒸馏器具方面,以安徽“ 药都” 亳州的“ 四层冷凝甑” 为代表,通过多层隔板提升精油纯度,这项技术完整保留了火候把控、冷凝收集等核心技艺。
中药蒸制工艺历史悠久,湖南长沙马王堆汉墓出土的《五十二病方》中便记载有“蒸乌头”,汉代《金匮要略》中也记载了多种需要蒸煮的中药, 如大乌头煎中的乌头需先“ 熬”、桂枝茯苓丸中的桃仁需“去皮尖,熬”等。唐代孙思邈创新“酒蒸法”,以黄酒为介质蒸制地黄,使滋阴功效倍增,此方法被借鉴在多种补益功效的中药上,如“三蒸三晾”的大枣、“九蒸九晒”的何首乌等。宋代《太平惠民和剂局方》中提到加入其他药材作为辅料蒸制,可使一种药物的功效更加“ 兼备”, 如用姜汁蒸地黄。明代陈嘉谟在《本草蒙筌》中提出“何首乌……用黑豆拌蒸, 九蒸九曝, 勿犯铁器”,详细介绍了蒸制过程中的一些禁忌,后来演变为当今用砂锅煮药而不使用不锈钢锅或铁锅煮药的核心理论,指导着何首乌等药材的炮制转型。现代研究发现,多数中药蒸制过程中的美拉德反应, 正是中药增效减毒的关键。如今,河南焦作沿袭“怀地黄九蒸九晒”古法,每蒸必用铜甑、松木柴, 其蒸汽pH 值调控技术已获国家专利,传统智慧与科学实证在高压蒸汽灭菌器的辅助下达成完美统一。

海昏侯墓中青铜蒸馏器与米蒸地黄涉及的中医养生智慧和相关中药炮制知识令人们大开眼界。为了保持健康、延长寿命,古代的王侯贵族在世的时候大都使用过一些中医养生的方法,能受到他们的青睐,说明这些方法具有一定的疗效或可操作性。希望平时喜爱养生的读者朋友多关注医药考古方面的动态,从古人的生活方式中获取一些养生保健灵感。
基金项目: 中国中医科学院中国医史文献研究所第17 批自主选题项目(ZZ170519)
科研基地:中医药文物研究国家文物局重点科研基地(中国中医科学院中药研究所)
【责任编辑】王 凯
41292720@qq.com